WilliamHill中文官方网站
首页
WilliamHill中文官方网站
学院简介
现任领导
学院机构
师资队伍
科学研究
科研项目
科研论文
授权专利
科研成果获奖
科研平台
学术活动
本科生教育
专业介绍
人才培养方案
专业建设
实践教学
人才培养成效
研究生教育
硕士点简介
人才培养方案
导师队伍
研究生培养
日常管理
学生工作
学工概况
学工动态
规章制度
学子风采
团学工作
党群工作
党建工作
工会工作
招生就业
就业动态
政策法规
本科生招生
研究生招生
人才引进
人才引进政策
学院人才需求
校友工作
校友分会
校友故事
校友企业
欢迎报考:WilliamHill中文官方网站物理与电子科学学院
当前位置:
首页
>
本科生教育
>
专业建设
本科生教育
专业介绍
人才培养方案
专业建设
实践教学
人才培养成效
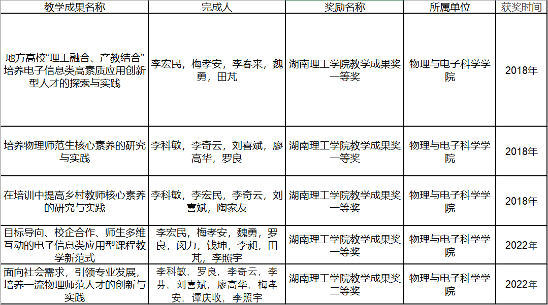
教学成果获奖情况
发布时间:2024-06-13
来源:
作者:
浏览数:
上一页:
物理学专业获批2020年湖南省一流本科专业建设点
下一页:
近五年省级一流课程